200M 400M 200M
RNG: 2.4 KM
BRG: 047°
ALT: 3,200 FT
SPD: 480 KTS
HDG: 012° N
TGT: ALPHA-7
MODE: SEARCH
PWR: NOMINAL
FREQ: X-BAND
STATUS: LOCK
NAVTGTWPNDEFRDRCOM
MIL-STD-1553IFF: ACTIVELINK-16: SYNC
SECTOR: ALPHA
THREAT: CLEAR
RADAR: ACTIVE
TRACK: 6 TGT
LAT 28.6213°N LON 77.3873°E
NX
Neometrix Target Acquired
GB Flag English
English Flag English
Indian Flag हिन्दी
Francis Flag Français
Dutch Flag Deutsch
Spanish Flag Español
Arabic Flag العربية
Russian Flag Русский
Japanese Flag 日本語
Portuges Flag Português
Italian Flag Italiano
Israel Flag עברית
Chinese Flag 中文
Korean Flag 한국어
Thailand Flag ไทย
Vietnamese Flag Tiếng Việt
Indonesia Flag Bahasa Indonesia
Malasia Flag Bahasa Melayu
Kiswahili Flag Kiswahili
Ethiopia Flag አማርኛ
isizulu Flag isiZulu
Hausa Flag Hausa
Advanced Fuel Pump Test Rigs for Automotive, Aerospace, and Industrial Applications Precision testing of fuel pumps is critical for ensuring performance, reliability, and safety across automotive, aerospace, and industrial sectors. Fuel pump test rigs and automated fuel pump testers provide comprehensive evaluation through PLC-controlled test benches and LabVIEW pump test systems. Constructed with durable materials like SS316, these rigs support high-pressure fuel pump testing, cold-start testing, and high-temperature endurance trials. Modular designs such as modular pump test rigs, pump calibration benches, and pump performance evaluation systems allow customization for automotive fuel pump test rigs, aerospace fuel pump test benches, and industrial fuel pump test systems. Advanced features include real-time data acquisition, multi-channel testing, thermal cycle testing, and vibration-analysis capabilities, ensuring precise performance assessment. Safety and compliance are integral, with safety-compliant test chambers, closed-loop flow systems, recipe-based test platforms, and remote-access test rigs enhancing operational efficiency. Integration of ultrasonic-flow sensor pump rigs enables accurate flow monitoring, making these systems indispensable for quality control, pump certification, and high-precision industrial testing.

Fuel Pump Test Rig

About

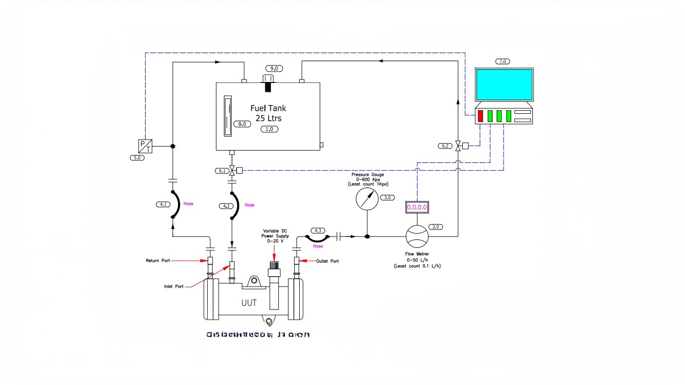
The Neometrix Fuel Pump Test Rig is a turnkey, PLC-driven platform that automates the full spectrum of pump validation—from cold-start performance at –20 °C to high-temperature endurance at +120°C—using an industrial PC with LabVIEWTM control and high-speed data acquisition. Its SS 316L wetted paths, precision flow and pressure sensors (0–250 L/min, 0–350 bar), and modular valve/sensor suite enable rapid pump changeovers and condition-based monitoring. With up to 32 channels sampled at 1 kHz, live waveform analysis, recipe-based test profiles, and SQL/NAS data export, it ensures traceable, certification-ready reporting (ISO 9001, AS9102, MIL-STD/DO-160). Enclosed in a safety-compliant chamber with CE/UL-listed components, the system maximizes throughput, maintains data integrity, and scales easily for future sensor or test-mode expansions.
No Image

Image Gallery

Technical Details

Component Specification & Details
Control Platform Industrial PC (Intel i7, 16 GB RAM, RAID-1 SSD) with LabVIEW™ 2021 SP1; secure VPN remote-access option
PLC & I/O Siemens S7-1500 + ET 200SP: 64 DI/DO, 32 AI/AO channels
Flow Range 0–250 L/min (turndown to 0.1 L/min); ±0.2 % full-scale accuracy
Pressure Range 0–350 bar (standard), optional 0–400 bar; ±0.5 % accuracy
Temperature Control PID-controlled jacket (–20 °C to +120 °C) with ±0.5 °C stability
Data Logging Up to 1 kHz/channel, local SSD or NAS storage; SQL integration with retention-policy management
Materials SS 316L tubing & fittings, Viton® seals; optional PTFE lining for biofuel compatibility
Valving Five 24 VDC solenoids; three manual needle valves; optional motorized proportional valves for smooth ramp profiling
User Interface 21” touchscreen HMI with multilingual GUI (EN, DE, FR); keyboard/mouse and RDP access
Footprint & Utilities
1.8 m × 0.9 m × 1.5 m (L × W × H), 650 kg; power: 400 VAC, 50 Hz, 3×20 A; services: 5 kW chiller, 6–8 bar compressed air

Automotive R&D & Production
▹Simulates engine crank-shaft coupling for gear and vane pumps, including pulsation patterns and thermal transients.
▹Overnight endurance runs (up to 100 hours) with auto-filtration to maintain fluid clarity and protect pump internals.

Aerospace & Defense
▹Meets MIL-STD-810G for vibration and DO-160G for thermal cycling; suitable for first-article inspection and certification testing.
▹Generates AS9102 FAI reports, including dimensional and performance verification.

Industrial Machinery
▹Validates fuel-injection units in generators, compressors, and marine propulsion systems under adjustable load profiles.
▹Custom cycle creation replicates on-off duty cycles, ramp/dwell sequencing, and simulated altitude conditions (via optional pressure chamber).

Quality Control & Calibration Labs
▹Batch testing with barcoded part IDs, operator signatures, and encrypted logs to comply with ISO 9001 and IATF 16949.
▹Built-in sensor calibration routines with automated certificate printing, reducing downtime between verification cycles.        

Key Features

  • PLC-Driven Automation: Siemens S7-1500 PLC with preloaded and custom pump test recipes for precise, deterministic cycle control.
  • High-Fidelity Data Acquisition: 16-bit, 1 kHz sampling on 32 channels with live waveform display, metadata tagging, and SQL/NAS export.
  • Advanced Fluid Handling: SS 316L wetted path, 0–250 L/min closed-loop flow at 350 bar with ±0.2 % repeatability and PID thermal control.
  • Modular Valve & Sensor Suite: 5-way solenoid manifold, manual needle valves, and optional ultrasonic flow or vibration sensor modules.
  • Safety & Compliance: Enclosed chamber with interlocks, emergency venting, CE/UL-listed components, and ASTM/ISO/cGMP adherence.

Media Gallery

Video Gallery

Download Gallery

×

Enquire Now

and we will get back to you.

Details

Introduction
The Neometrix Fuel Pump Test Rig is a fully integrated, PLC-controlled platform designed to execute comprehensive performance and endurance tests on rotary, reciprocating, and diaphragm-type fuel pumps. At its heart sits an industrial PC running a LabVIEW™-based control and data-acquisition suite, which coordinates dynamic load simulations, temperature cycling, and safety interlocks without operator intervention. Tests—from cold-start validation at –20 °C to high-temperature endurance at +120 °C—can be queued and run unattended, with automated self-diagnostics, alarm thresholds for over-pressure/over-temperature, and real-time condition monitoring via vibration and ultrasonic flow sensors

Key Features
▹ PLC-Driven Automation: Siemens S7-1500 PLC with preloaded and custom pump test recipes for precise, deterministic cycle control.
▹ High-Fidelity Data Acquisition: 16-bit, 1 kHz sampling on 32 channels with live waveform display, metadata tagging, and SQL/NAS export.
▹ Advanced Fluid Handling: SS 316L wetted path, 0–250 L/min closed-loop flow at 350 bar with ±0.2 % repeatability and PID thermal control.
▹ Modular Valve & Sensor Suite: 5-way solenoid manifold, manual needle valves, and optional ultrasonic flow or vibration sensor modules.
▹ Safety & Compliance: Enclosed chamber with interlocks, emergency venting, CE/UL-listed components, and ASTM/ISO/cGMP adherence.

Technical specifications
Component Specification & Details
Control Platform Industrial PC (Intel i7, 16 GB RAM, RAID-1 SSD) with LabVIEW™ 2021 SP1; secure VPN remote-access option
PLC & I/O Siemens S7-1500 + ET 200SP: 64 DI/DO, 32 AI/AO channels
Flow Range 0–250 L/min (turndown to 0.1 L/min); ±0.2 % full-scale accuracy
Pressure Range 0–350 bar (standard), optional 0–400 bar; ±0.5 % accuracy
Temperature Control PID-controlled jacket (–20 °C to +120 °C) with ±0.5 °C stability
Data Logging Up to 1 kHz/channel, local SSD or NAS storage; SQL integration with retention-policy management
Materials SS 316L tubing & fittings, Viton® seals; optional PTFE lining for biofuel compatibility
Valving Five 24 VDC solenoids; three manual needle valves; optional motorized proportional valves for smooth ramp profiling
User Interface 21” touchscreen HMI with multilingual GUI (EN, DE, FR); keyboard/mouse and RDP access
Footprint & Utilities
1.8 m × 0.9 m × 1.5 m (L × W × H), 650 kg; power: 400 VAC, 50 Hz, 3×20 A; services: 5 kW chiller, 6–8 bar compressed air
Applications Automotive R&D & Production ▹ Simulates engine crank-shaft coupling for gear and vane pumps, including pulsation patterns and thermal transients. ▹ Overnight endurance runs (up to 100 hours) with auto-filtration to maintain fluid clarity and protect pump internals. Aerospace & Defense ▹ Meets MIL-STD-810G for vibration and DO-160G for thermal cycling; suitable for first-article inspection and certification testing. ▹ Generates AS9102 FAI reports, including dimensional and performance verification. Industrial Machinery ▹ Validates fuel-injection units in generators, compressors, and marine propulsion systems under adjustable load profiles. ▹ Custom cycle creation replicates on-off duty cycles, ramp/dwell sequencing, and simulated altitude conditions (via optional pressure chamber). Quality Control & Calibration Labs ▹ Batch testing with barcoded part IDs, operator signatures, and encrypted logs to comply with ISO 9001 and IATF 16949. ▹ Built-in sensor calibration routines with automated certificate printing, reducing downtime between verification cycles. Benefits & Value Proposition Throughput Optimization ▹ Recipe chaining and auto-changeover cut per-test setup by up to 70 %, allowing high-volume labs to process more parts with the same workforce. Data Integrity & Traceability ▹ Tamper-proof, ISO-compliant audit trails; customizable retention and backup policies support both internal QA and external regulatory audits. Scalable Architecture ▹ Modular I/O and software-defined channels facilitate future expansion—add new sensor types or test modes (e.g., cavitation mapping, viscosity-based profiling) without a hardware overhaul. Durable Reliability ▹ Industrial-grade components rated for 24/7 operations; SS 316L construction resists corrosion from ethanol, biodiesel, and specialty fuels, minimizing maintenance frequency. Conclusion By uniting precision hardware, adaptable software, and stringent safety design, the Neometrix Fuel Pump Test Rig provides a comprehensive, future-proof platform for fuel-pump validation. Its robust feature set—ranging from automated recipe execution and high-speed data logging to modular sensor integration and certified reporting—ensures that R&D teams, production facilities, and calibration labs alike can achieve higher throughput, flawless data integrity, and full compliance with global standards. Whether the goal is rigorous endurance testing, first-article certification, or high-volume quality control, this turnkey solution delivers the flexibility and performance to meet evolving industry demands.

Similar Products

Share This Page

move to top arrow